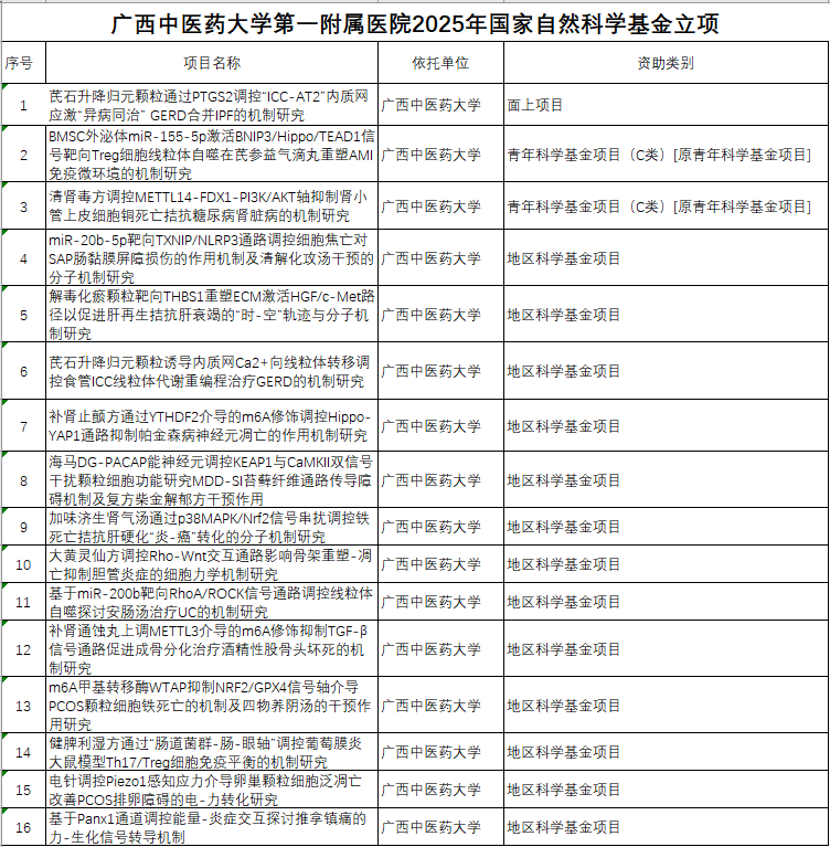
8 月 27 日,国家自然科学基金委员会发布了 2025 年国家自然科学基金集中接收申请项目评审结果的通告,广西中医药大学第一附属医院共获资助 16 项,其中面上项目 1 项,青年基金项目 2 项,地区基金项目 13 项。
近年来,广西中医药大学第一附属医院在大力推进国家中医药传承创新中心、国家中医临床研究基地、广西临床医学研究中心等一批科研平台建设过程中,积极组织中医药研究团队,锚定国家战略及区域需求,重点开展广西常见病、多发病等中医优势病种、MDT 多学科交叉诊疗模式、中医/中西医结合快速康复诊疗技术等方面的研究,成效显著。
一直以来,我院秉承高质量发展理念,立足中医药学科特色,主动对接国家重大战略需求和人民生命健康的重要问题,不断加强顶层设计和政策引导,加强中医药科研创新平台建设,内培、外引高层次人才和高水平学术团队,持续提升中医药科技创新能力。在今年的国家自然科学基金申报期间,医院精心组织、广泛动员、精准辅导、匠心打磨,提升了申报质量。

未来,我院将继续深入开展有组织科研,将科研选题与国家战略需求、人民生命健康及前沿科学问题相结合,围绕着「建平台、做项目、建团队、出成果」的目标,全面提升「基础一临床一成果转化」三位一体化科研平台体系的内涵建设;以「说明白讲清楚中医药优势和疗效」为导向,基础研究与临床研究并重,强化科技成果转化,为构建「基础-临床-成果转化」三位一体发展思路奠定基础,有力助推医院高质量发展。
好文章,需要你的鼓励