文章来源:雨露肝霖
编者按
2025 年美国肝病研究协会年会(AASLD 2025)于 2025 年 11 月 7 日至 11 日在美国华盛顿举行,肝霖君与您分享相关重要内容。
基于聚乙二醇干扰素α(PEG IFNα)的治疗方案是慢乙肝患者实现临床治愈的重要手段,但仍有患者在固定疗程治疗后未能获得 HBsAg 清除。近年来,PD-1 阻断疗法在逆转免疫功能障碍方面显示出极大潜力,但其与 PEG IFNα的协同作用尚待深入探索。
近期,西安交通大学第二附属医院的党双锁教授团队在 AASLD 2025 摘要中发表的一项研究通过单细胞测序技术探讨了 PD-1 抑制剂联合 PEG IFNα治疗慢乙肝患者获得 HBsAg 清除的机制,结果表明,PD-1 抑制剂通过恢复干扰素信号通路并激活下游效应基因,可能提高 HBsAg 清除率。

研究方法
这是一项前瞻性的队列研究(ChiCTR2400091948),纳入 64 例 HBeAg 阴性且接受 PEG IFNα治疗 48 周后未获得 HBsAg 清除(< 0.05 IU/mL)的慢乙肝患者,根据治疗偏好分为治疗组 [n = 33,皮下 PD-1 单抗(1 mg/kg Q12W)+ PEG IFNα +核苷类似物(NAs)] 和对照组(n = 31,继续 PEG IFNα + NAs 治疗)。在基线和第 12 周(PD-1 启动后)收集 3 例治疗组的成对 PBMC 样本进行单细胞测序。在基线、第 12 周和第 24 周,ELISA 定量检测所有 64 例患者的 9 种干扰素相关蛋白(IFIT1、MX1、IFI6、ISG15、OAS1、EIF2AK2、STAT1、IRF7、IFITM3)。
研究结果
ELISA 验证结果显示:基线时,9 种干扰素相关蛋白的水平在治疗组和对照组间无显著差异(P 均> 0.05);治疗 24 周后,治疗组的 ISG15(45.38 ± 4.33 pg/mL vs. 36.50 ± 6.30 pg/mL,P < 0.001)和 IRF7(1481.90 ± 217.93 pg/mL vs. 1113.70 ± 401.35 pg/mL,P = 0.001)水平显著升高,而对照组中上述蛋白水平无显著变化。
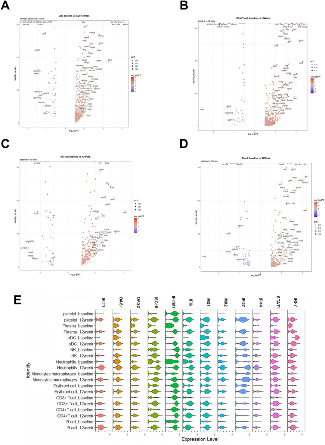
单细胞测序共产生 19 个细胞簇,被鉴定为 10 种不同的细胞类型。在治疗前后对细胞类型进行差异基因表达分析,结果表明,3 名对干扰素无反应的患者,在接受 PD-1 抑制剂治疗 12 周后,CD4+ T 细胞、CD8+ T 细胞、NK 细胞和 B 淋巴细胞中干扰素信号通路相关基因(STAT1、IRF7、IRF9)和干扰素诱导的效应蛋白编码基因(IFIT1、IFIT2、IFIT3、OAS1、OAS2、OAS3、MX1、MX2、ISG15 等)显著上调。对各种细胞群中上调基因进行富集分析后发现,这些上调基因主要与抗病毒免疫相关。

肝霖君有话说
部分长期接受 PEG IFNα治疗的慢乙肝患者可能存在干扰素信号通路激活不足的情况,这或许是导致其 HBsAg 清除效率较低的影响因素之一。而 PD-1 抑制剂的加入可能通过促进干扰素信号通路功能的恢复并激活下游效应基因,从而在一定程度上提高 HBsAg 的清除效率。联合治疗显著提高了外周血中 ISG15 和 IRF7 的水平。这一发现为慢乙肝的治疗提供了新的思路和策略,有望进一步提高慢乙肝患者的临床治愈率。
参考文献:
Liu CR, Li YP, Yang L, et al., Single-cell sequencing reveals the mechanism of HBsAg clearance Mediated by PD-1 inhibitor combined with Peg-IFNα. AASLD 2025. Abstract (1192).
好文章,需要你的鼓励





