发布于:2026-04-24
原创

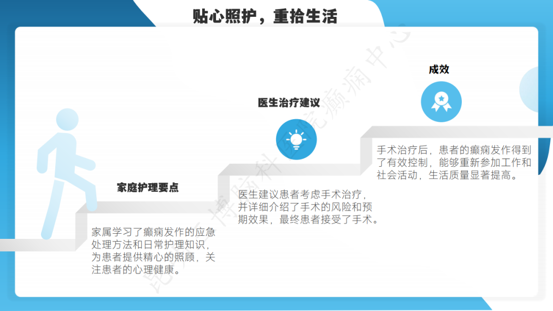
《「痫停」信步》癫痫治疗病例荟萃第六十:「医护照护、家属陪护」医患协同共筑从容生活

主要进行优秀病例分享,希望能为医务工作者提供治疗思路,也为患者及家属带来治疗信心,助力癫痫患者早日控制住发作,回归正常生活。

导 读

《「痫停」信步》癫痫治疗病例荟萃第六十:「医护照护、家属陪护」医患协同共筑从容生活

癫痫是功能性神经疾病中最常见的慢性疾病,曾被世界卫生组织列为神经科学中五大难治性疾病之一。但随着现代科学技术的发展,该疾病并非难不可治。

《「痫停」信步》专栏,主要进行优秀病例分享,希望能为医务工作者提供治疗思路,也为患者及家属带来治疗信心,助力癫痫患者早日控制住发作,回归正常生活。

《「痫停」信步》癫痫治疗病例荟萃第六十:「医护照护、家属陪护」医患协同共筑从容生活

《「痫停」信步》癫痫治疗病例荟萃第六十:「医护照护、家属陪护」医患协同共筑从容生活
《「痫停」信步》癫痫治疗病例荟萃第六十:「医护照护、家属陪护」医患协同共筑从容生活
《「痫停」信步》癫痫治疗病例荟萃第六十:「医护照护、家属陪护」医患协同共筑从容生活
《「痫停」信步》癫痫治疗病例荟萃第六十:「医护照护、家属陪护」医患协同共筑从容生活
《「痫停」信步》癫痫治疗病例荟萃第六十:「医护照护、家属陪护」医患协同共筑从容生活
《「痫停」信步》癫痫治疗病例荟萃第六十:「医护照护、家属陪护」医患协同共筑从容生活
《「痫停」信步》癫痫治疗病例荟萃第六十:「医护照护、家属陪护」医患协同共筑从容生活
《「痫停」信步》癫痫治疗病例荟萃第六十:「医护照护、家属陪护」医患协同共筑从容生活
《「痫停」信步》癫痫治疗病例荟萃第六十:「医护照护、家属陪护」医患协同共筑从容生活
《「痫停」信步》癫痫治疗病例荟萃第六十:「医护照护、家属陪护」医患协同共筑从容生活
《「痫停」信步》癫痫治疗病例荟萃第六十:「医护照护、家属陪护」医患协同共筑从容生活
《「痫停」信步》癫痫治疗病例荟萃第六十:「医护照护、家属陪护」医患协同共筑从容生活
《「痫停」信步》癫痫治疗病例荟萃第六十:「医护照护、家属陪护」医患协同共筑从容生活
《「痫停」信步》癫痫治疗病例荟萃第六十:「医护照护、家属陪护」医患协同共筑从容生活
《「痫停」信步》癫痫治疗病例荟萃第六十:「医护照护、家属陪护」医患协同共筑从容生活
《「痫停」信步》癫痫治疗病例荟萃第六十:「医护照护、家属陪护」医患协同共筑从容生活
《「痫停」信步》癫痫治疗病例荟萃第六十:「医护照护、家属陪护」医患协同共筑从容生活
《「痫停」信步》癫痫治疗病例荟萃第六十:「医护照护、家属陪护」医患协同共筑从容生活
《「痫停」信步》癫痫治疗病例荟萃第六十:「医护照护、家属陪护」医患协同共筑从容生活
《「痫停」信步》癫痫治疗病例荟萃第六十:「医护照护、家属陪护」医患协同共筑从容生活

推荐阅读

合作咨询