
孩子学习困难、多动大闹让家长无可奈何的例子比比皆是;因为压力焦虑、抑郁自杀的社会新闻也频频热搜!
这让我们不禁感叹,这些正处于花季的孩子们到底怎么了?
中国人常说「少年不识愁滋味」,但其实现代孩子面临的压力不比成人小。一个令人担忧的数据是,《2022 年青少年心理健康状况调查报告》对全国范围内超过 3 万名青少年的调查数据进行了分析。结果发现,参加调查的青少年中有 14.8% 存在不同程度的抑郁风险,其中,有 4.0% 属于重度抑郁风险群体,这背后是不容忽视的青少年心理健康危机。
根据中国儿童青少年精神障碍流行病学调查报告,我国儿童青少年整体精神障碍流行率为 17.5%,包括但不限于注意缺陷障碍、抑郁、焦虑、自伤自残、自杀。
一、抽动障碍(抽动症)
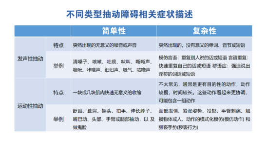
作为近年来备受关注的一种儿童行为问题,但早期发现却不是件容易的事。大部分的抽动症患儿,并不是大家在电视中所看见的四肢抽搐,而是从一些微小的局部抽动或无意义发声开始的,而很多家长觉得这些小动作只是所谓的「坏习惯」,便不以为然,让孩子放任自流。

抽动障碍的临床表现多样,分为运动性抽动和发声性抽动。临床上大部分患儿是以眨眼、吸鼻子、耸肩等面部的运动性抽动,或清嗓子、咳嗽、吐痰、打嗝等发声性抽动为首发症状。因此,如果孩子出现以上的「小动作」,却没有其他全身症状,家长就要小心抽动症了,尤其是 5-10 岁的学龄前、学龄期儿童。

很多家长认为,「不就是小动作吗?长大肯定就好了。」确实,90-95% 的患儿的抽动障碍都会随着年龄的增长逐渐改善或消失,但在抽动症状出现的过程中,却会给孩子造成心理、学习和身体上的不同损害。所以抽动症影响的不仅是身体,还有心理和未来。
二、注意缺陷多动障碍(多动症)
不管是在现实中还是在网上,一提到多动症,就有人会翻白眼,认为这根本就不是一种病,只是孩子单纯地调皮、精力旺盛,甚至是聪明的特殊表现。也有很多家长,带孩子来看诊时,拿到结果后很难接受自己的孩子患有多动症。在这里还是要官方证实一下,多动症真的是一种病,并且是一种常见儿童精神行为障碍。
多动症的医学上专业术语叫注意缺陷多动障碍(ADHD),主要表现为与年龄不相称的注意力易分散,不分场合的过度活动和情绪冲动,并伴有认知障碍和学习困难,智力正常或接近正常,常见于学龄期儿童,往往在 3 岁左右就会出现一些症状。根据 2021 年 5 月《儿童心理学与精神病学》杂志上发表的流调报告显示,中国儿童青少年的精神障碍总患病率为 17.5%,其中注意缺陷多动障碍占 6.4%。也就是说,50 个孩子中可能就有 3 个有多动症。

儿童时期的多动症,可能会延续到成年。大概有 4.5% 的成人会表现出多动症的问题,会影响他们的社交、学习和工作能力。另外,多动或注意力缺失,是会给孩子造成一系列问题的,比如最直接的就是学习困难,与老师、家长对抗,逃学等。如果不及时识别多动症,尽早干预,可能会给孩子带来一些潜在的情绪影响,容易抑郁、焦虑。
三、焦虑症
每个年龄段,都有每个年龄段的快乐,也有每个年龄段的痛苦。在成人世界里,我们觉得失业分手离婚是天大的事,会致郁。而在缩小版的儿童的世界里,穿不好袜子、交不到朋友、吃不到想吃的东西,对于他们来说也是天大的事儿,也会产生很强的负面情绪。
如果您发现自己家的孩子原本活波开朗,最近像变了一个人一样,不敢独自一人上学、不敢单独留在家里、夜间易惊醒、每天总感觉到有不祥的事情发生,如有大祸临头一般,上课不能集中注意力,做作业也胡思乱想、拖延,学习成绩越来越差,就需要高度警惕儿童焦虑症了。焦虑症会影响孩子身心健康,对学习缺乏信心,影响智力水平及社交障碍。

四、抑郁症
抑郁症虽然隐蔽性强,但也有一定的迹象。父母可以从以下几个方面加强观察和警惕:
1、抑郁症的患者往往容易在深夜、独处时痛哭。
2、抑郁症往往有失眠症状,难以入睡,或者易醒,睡眠质量很差。这又会影响到他们白天的状态和情绪,状态差、情绪差就更容易出现灾难化思维,更睡不着,进入恶性循环。
3、因为容易失眠,压力大,孩子的学习状态会有所下滑,出现上课分神、注意力不集中,考试前非常紧张、焦虑等表现,成绩很可能有所下滑。这些都是典型的学习障碍表现。高度重视学习成绩的孩子往往会非常焦虑,加大力度自我施压,但往往难以奏效,反而恶性循环。在一次次尝试调整学习状态失败后,孩子的内心可能已经「抑郁」了,但外表还强撑着。

4、如果感觉孩子跟父母交流时总是报喜不报忧,或者总是不愿意透露内心的感受,那也要加强注意。
5、如果发现孩子有自残行为,一定要高度重视!自残是极其危险的信号!青少年患者的自残行为往往出于释放压力,这说明他们内心的压力已经接近令其精神崩溃的临界点了。
孩子病了,很可能是整个家庭病了。在心理层面成长来说,十几岁正是人格成长过程中的关键阶段,他们开始思考自己该成为什么样的人,学习的意义是什么?自己的未来会是什么样子以及这个世界的本质是什么?他们希望被看见、被尊重,有平等对话的机会。
不要单纯的以为抽动的孩子就是喜欢做怪样子,多动的孩子就是调皮,焦虑的孩子就是脾气差,抑郁的孩子就是矫情。他们需要身边人的关注与呵护,更需要专业的筛查与治疗。因为他们的神经心理发育系统已经受损!神经心理发育简单来说就是儿童在感知、运动、语言和心理等过程中的各种能力在儿童成长过程中,儿童神经心理的正常发育与体格生长具有同等重要的意义。但却非常容易被家长忽视,最终导致让孩子错过了最佳矫正时机。
现代的医学模式已由传统的「生物健康模式」,转变为「生物-社会-心理健康模式」。儿童早期是儿童智力、个性和社会行为发育的关键期和特殊敏感期这段时期是人类大脑发育的最快时期,也是可塑性最强的时期。儿童期神经心理发展对孩子的一生都将产生重要而深远的影响。
好文章,需要你的鼓励