来源:雨露肝霖
2025 年美国肝病研究协会年会(AASLD 2025)于 2025 年 11 月 7 日至 11 日在美国华盛顿举行,肝霖君与您分享相关重要内容。
相比核苷 (酸) 类似物(NAs),聚乙二醇干扰素α(PEG IFNα)具有抗病毒和免疫调节的双重作用,其疗效存在显著的个体差异,如何精准识别优势应答者以进一步提高疗效是临床治疗的关键。
来自南京大学医学院附属鼓楼医院李婕教授、吴超教授团队在 AASLD 2025 大会摘要中公布的一项研究显示:基于基线血清蛋白质组学,结合机器学习算法的预测模型,可在 PEG IFNα治疗前预测患者的 HBsAg 清除。

这项回顾性队列研究纳入 49 例接受 PEG IFNα单药或联合 NAs 治疗的慢乙肝患者。采用质谱技术对患者的基线血清蛋白表达谱进行全面分析,并结合随机森林、梯度提升决策树、极端梯度提升及支持向量机等多种机器学习算法进行数据分析,并通过 Lasso 特征选择结合逻辑回归建模,开发 HBsAg 清除的预测模型。采用受试者工作特征(ROC)曲线评估预测模型的性能。
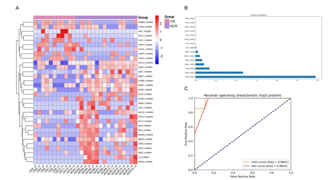
共纳入 49 例接受 PEG IFNα治疗 48 周的慢乙肝患者,其中 14 例患者实现 HBsAg 清除。选择年龄匹配的男性 HBsAg 清除者(n = 12)和 HBsAg 未清除者(n = 12)进行蛋白质组学分析。将这 24 例患者按照 1:1 随机划分为训练集与内部验证集。通过整合 suprabasin[SBSN]、mesoderm development protein[MESD]、[EZRI],建立 HBsAg 清除的预测模型。这 3 种关键蛋白表明,中性粒细胞相关的免疫机制对接受 PEG IFNα治疗的慢乙肝患者实现 HBsAg 清除至关重要。该模型表现出良好的预测性能,在训练集和内部验证集的 ROC 曲线下面积(AUC)分别高达 0.984 和 0.964。

本研究鉴定了基线血清的蛋白质组学生物标志物,可在 PEG IFNα治疗前预测患者的 HBsAg 清除。这提供了具有临床指导意义的预后指标,以实现基于 PEG IFNα的个性化治疗策略。
近年来,多项研究表明血清标志物 IL-5、sPD-L1、sCD163、LY6E 和 TRIM6 水平对预测 HBsAg 清除具有潜在价值。本研究从蛋白质组学层面,通过机器学习筛选出 SBSN、MESD 等关键蛋白,揭示了中性粒细胞相关的免疫机制在 PEG IFNα治疗应答中的重要作用。未来,随着免疫学机制的深入探索,并通过真实世界研究对新型预测标志物进行临床验证,建立更精准的个体化治疗预测体系,有助于进一步提升慢乙肝患者的临床治愈率。
参考文献:
Li J, Zhou SS, Yin SX, et al. Machine Learning Model Integrating Biomarkers for Predicting HBsAg Seroclearance in Pegylated Interferon-α (PEG IFN-α)-treated CHB Patients[J]. AASLD2025, Abstracts (1259).
好文章,需要你的鼓励





