

近日,陆道培医院陆佩华院长作为第一作者和通讯作者,在国际血液学权威期刊 Blood(IF = 21)在线发表了题为「Nanobody-based Naturally Selected CD7-Targeted Chimeric Antigen Receptor T Cell Therapy for Acute Myeloid Leukemia」的研究论文。这项研究成果标志着在急性髓系白血病(AML)治疗领域的又一重大突破。

在该研究中,陆佩华院长带领团队创新性地采用基于纳米抗体的 CD7 CAR-T 治疗急性髓系白血病,研究结果不仅在肿瘤杀伤力和安全性上取得了显著进展,更为难治复发急性髓系白血病的治疗开辟了新路径。
难治或复发(R/R)急性髓系白血病(AML)预后相对较差,即使接受异基因造血干细胞移植(allo-HSCT)的患者中也是如此,迫切需要的新的疗法。大约 30% 的 AML 患者在恶性肿瘤细胞上表达 CD7。我们中心之前已经发表了相关文章,证明了自然选择的 CD7 CAR-T(NS7CAR-T)疗法在 T 细胞淋巴恶性白血病中表现出显著疗效,且安全性良好。
嵌合抗原受体(CAR)的传统靶向域依赖于单克隆抗体(mAbs)中的 IgG 变量区域的单链片段(scFv)。最近,一种利用羊驼科重链抗体的单变量域,即所谓的纳米抗体,作为一种替代方法,已经变得越来越重要。纳米抗体的分子大小(15kDa)大约是人 IgG 分子的十分之一。虽然传统的 mAbs 需要六个互补决定区(CDRs)来结合抗原,但纳米抗体仅用三个 CDRs 就能维持相当的亲和力和特异性。此外,由于它们与人类 VH 基因家族 III 的相似性,纳米抗体比小鼠 mAbs 表现出更低的免疫原性。值得注意的是,一个成熟的表面展示平台也促进了能够针对同一抗原的不同表位的多个纳米抗体的生成,传统 mAbs 在这方面通常表现出比较有限的能力。而且,特别相关的是,基于纳米抗体的 CAR-T 显示出增强的效应细胞因子释放。我们采用了纳米抗体技术来生产 NS7CAR-T 细胞。在此文章中,我们报告了 Nanobody-based NS7CAR-T 产品的临床前研究数据,以及在一项 I 期临床试验中 (https://clinicaltrials.gov NCT04938115) Nanobody-based NS7CAR-T 治疗难治/复发 CD7 阳性急性髓系白血病(AML)中的安全性和有效性结果。
基于纳米抗体的 dVHH NS7CAR 包含两个抗 CD7 纳米抗体(VHHs)的编码区域,这些区域通过一个连接子 (G4S)5 连接在一起,以及 CD8α铰链区域、CD8α跨膜域,还有一个第二代 CAR 细胞骨架,其在细胞内共刺激域包含 4-1BB 和 CD3ζ。制备时,通过白细胞采集术获得外周血 (PB) 单核细胞,分离 T 细胞并用慢病毒转导。第二代 CD7CAR 由抗 CD7 单链抗体、IgG4 铰链区、CD28TM 跨膜结构域、4-1BB 和 CD3ζ的胞内共刺激结构域及截短 EGFR 蛋白通过 T2A 连接构成。所有患者在 CD7CAR-T 回输 3 天前静注氟达拉滨 (30 mg/m2/d) 和环磷酰胺 (300 mg/m2/d)。从采集到 CAR-T 细胞输注的中位时间为 15 天。

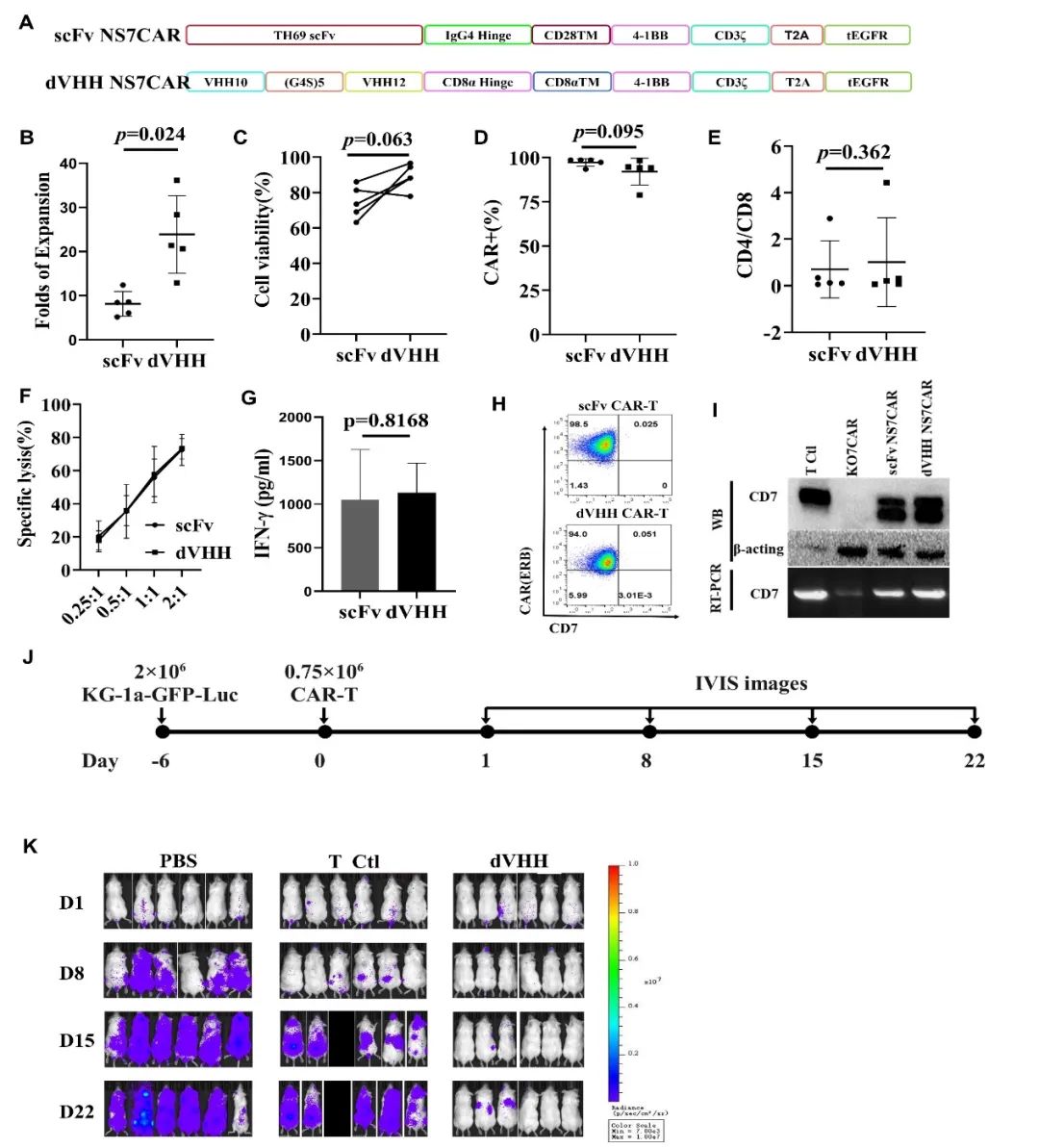
首先是临床前研究,dVHH NS7CAR-T 和传统 scFV NS7CAR 的结构对比如图所示(图 A)。研究发现,dVHH NS7CAR-T 细胞在培养大约两周后显示出比 scFv NS7CAR-T 更强的扩增能力(23.9 folds vs.8.1 folds,P = 0.024)(图 B)。
在不同的效应细胞与靶细胞比例下,scFv 和 dVHH NS7CAR-T 细胞对 KG1a 靶细胞表现出相似的抗恶性细胞的功能(图 F)。流式细胞术(FCM)、逆转录聚合酶链反应(RT-PCR)和蛋白印迹(WB)分析表明,scFv NS7CAR-T 和 dVHH NS7CAR-T 细胞都没有在它们的细胞表面检测到流式细胞术可检测的 CD7 表达(图 H),然而通过 RT-PCR 和 WB 检测到了显著的 CD7 mRNA 和蛋白水平(图 I)。dVHH NS7CAR-T 细胞显示出强大的抗肿瘤活性(图 K),在输注后第 8 天表现出显著的抗肿瘤活性。而接受 PBS 或对照 T 细胞治疗的小鼠肿瘤生长迅速(图 J)。
在此 I 期临床试验中,共入组了 12 例 CD7 阳性 R/R AML(CD7 表达率>50%,强度良好),最后 10 例患者接受了 dVHH NS7CAR-T 细胞输注,其中 4 例输注了 5×105/kg,6 例输注了 1×106/kg。中位年龄为 34 岁(7-63 岁),入组时骨髓的肿瘤负荷中位值为 17.0%(2.0-72.7%)。1 例患者同时有髓外病变(EMD)。入组前,患者曾经接受的治疗中位线数为 8(3-17)。而且,7 例患者有造血干细胞移植史,从上次移植到复发的中位间隔期为 12.5 个月(3.5-19.5 个月)。
在 dVHH NS7CAR-T 细胞输注后 28 天评估,7/10(70%)患者在骨髓中实现了完全缓解(CR),其中 6 人达到了微小残留病灶(MRD)阴性 CR。3 例患者无效(NR),其中 1 例 EMD 患者根据第 35 天的 PET-CT 评估达到部分缓解(PR)。所有 NR 患者发现 CD7 抗原丢失。中位随访时间为为 178 天(28-776 天)。对于 7 例 CR 患者,3 例在 CD7 CAR-T 细胞输注约 2 个月后接受了巩固性第二次异基因造血干细胞移植。一例患者在随访 401 天仍处于缓解状态,而其他 2 例患者分别于 241 天和 776 天死于非复发原因、肾衰及感染。对于其他 4 例没有桥接移植的患者,3 例分别于第 47 天、第 83 天和第 89 天复发(3 例患者复发时 CD7 均丢失),另外 1 例患者死于肺部感染。

关于安全性,大多数患者(80%)出现轻度细胞因子释放综合征(CRS),7 例患者呈 I 级,1 例呈 II 级 CRS,而 2 例患者(20%)呈 III 级 CRS。没有神经毒性的发生。在 7 例有移植史的患者中,1 例(为在之前移植后约 100 天后复发的患者)在 CAR-T 治疗后出现轻度皮肤移植物抗宿主疾病。
我们的研究说明 dVHH NS7CAR-T 疗法可以使难治复发的 AML 患者再次达到初步的完全缓解,即使是对于之前接受过多线治疗以及移植后复发的 AML 患者,NS7CAR-T 治疗的安全性是可控的。在 dVHH NS7CAR-T 疗法后,巩固性异基因造血干细胞移植(allo-HSCT)在我们的试验中仍然在维持长期疗效方面发挥作用。
CD7 抗原丢失是不缓解或复发患者的一个主要问题,我们发现 5/6 例伴有 double CEBPA 突变的 AML 患者在后续丢失了 CD7 抗原,显示出较差的预后,这提示在以后 CD7CAR-T 治疗 AML 的临床试验中可能要考虑是否排除这类患者。
最后,为了更好评估纳米抗体基础的 NS7CAR-T 在治疗 CD7 阳性 AML 方面的疗效和安全性,需要纳入更多的患者和随访更长时间来进一步证实。

急性髓系白血病(AML)是一种复杂且异质性极高的血液恶性肿瘤,现有治疗方案的局限性使其长期缓解率和总体生存率仍面临严峻挑战。陆佩华院长带领团队创新性通过基于纳米抗体的自然选择 CD7 靶向嵌合抗原受体 T 细胞疗法在急性髓系白血病的治疗中,展现了优异的治疗效果和较低的脱靶毒性,其详尽的数据支持得到了国际同行的高度评价。
这一成果的发表,不仅为急性髓系白血病患者带来了新的希望,也再次展示了陆道培医学团队在全球血液学研究领域显著的学术地位。未来,我们将继续深耕血液病的基础与临床研究,不断推动科学成果的转化应用,为全球血液病患者带来更多福音。
好文章,需要你的鼓励